• 首页 | 安卓软件 | 安卓游戏 | 游戏加速 | 专题
    您的位置 微风下载站 -> 新闻资讯 -> 燕云十六声怎么留路牌 燕云十六声留路牌方法介绍
    燕云十六声怎么留路牌 燕云十六声留路牌方法介绍
    文章出自:微风下载站  编辑时间:2026-04-02 00:00:02


      在燕云十六声中留下路牌与其他玩家互动非常有趣,这就像是在游戏世界里的朋友圈。完整的流程包括制作路牌和放置留言两步,下面就让我们一起来看看具体步骤和技巧吧。

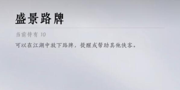
    1735794651232.jpg

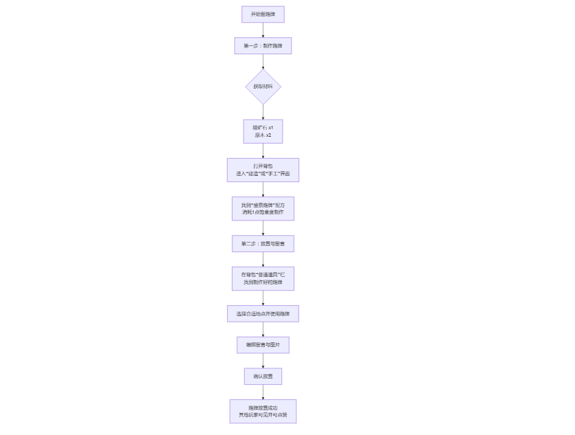
      一、留路牌详细步骤

    deepseek_mermaid_20250927_292a89.png

      二、路牌使用方法

      选择黄金点位:将路牌放在任务起点、资源点、岔路口、隐藏洞口或风景绝佳处,这些位置人流量大,提示更容易被需要的人看到。

      内容有价值又友善:留言时尽量提供清晰有用的信息,比如“前方有精英怪,请小心”或“房顶宝箱获取路线”。同时,请使用文明礼貌的语言,共同维护友好的游戏环境。

      点赞的妙用:当其他玩家给你的路牌点赞时,你会获得一种叫做“四海笺”的奖励。这是一种可以在“同游商店”兑换物品的货币,让你即使独自游玩也能获得额外收益。

      管理你的路牌:你可以在游戏界面左下发点击“通知”,在“我的路牌”里查看所有已放置的路牌。如果路牌得到其他玩家的点赞或加固,其存在时间还会延长。

      三、总结

      简单来说,留路牌就是一个“制作-放置-互动”的循环。通过探索获得材料制作路牌,将探索心得通过路牌分享给他人,他人的点赞又为你带来继续探索的动力。




    相关新闻:
  • 燕云十六声墨城书店在哪 燕云十六声墨山道书店位置详解
  • 崩坏星穹铁道丹恒腾荒星魂性价比抽取攻略
  • 崩坏星穹铁道3.6送什么角色 崩坏星穹铁道3.6赠送限定五星角色介绍
  • 第五人格模仿者怎么开变声器 第五人格开变声器方法介绍
  • 原神菲林斯武器怎么选 原神菲林斯武器推荐攻略
  • 闪耀暖暖入夜派对答案最新大全
  • 燕云十六声怎么治疗别人 燕云十六声治疗方式一览
  • 崩坏星穹铁道3.7角色是什么 崩坏星穹铁道3.7角色介绍
  • 崩坏星穹铁道昔涟技能是什么 崩坏星穹铁道昔涟技能介绍
  • 原神6.1复刻角色有哪些 原神6.1复刻角色一览
  • 微风软件分类 - 微风游戏攻略 - 联系我们

    Copyright © 2009-2024 微风下载站 版权所有 All Rights Reserved 更新时间: 2026-04-13 14:05:57